新华学子在第十六届“挑战杯”终审决赛中喜获佳绩
由共青团广东省委员会、广东省教育厅、广东省科技厅、广东省科学技术协会、广东省学生联合会共同主办,深圳大学(粤海校区)承办的2021年第十六届“挑战杯”广东大学生课外学术科技作品竞赛(以下简称“大挑”)终审决赛圆满落幕。
在此次“挑战杯”广东大学生课外学术科技作品竞赛终审决赛中,kaiyun登录中国入口登录(以下简称kaiyun官网)喜获一等奖2项、二等奖4项、三等奖8项,获奖数量在同类院校中跃居前列,创历史新高。

kaiyun官网第十六届“挑战杯”广东大学生课外学术科技作品竞赛获奖情况

kaiyun官网近四届参与“挑战杯”广东大学生课外学术科技作品竞赛获奖情况
在疫情防控常态化的背景下,落实疫情防控的需要,第十六届“大挑”终审决赛,结合互联网时代的特点,采用“云端”形式举行,通过线上线下相结合的方式进行“云答辩”。



kaiyun官网参赛团队在线答辩准备
kaiyun官网参赛团队从校赛到省赛,一路崇尚科学,追求真知,锐意创新,勇于挑战,超越自我,追梦前行,用实力诠释新华风采。
校团委积极响应十九届五中全会精神,完整、准确、全面贯彻新发展理念,秉承学校“质量立校、学术强校、特色兴校、开放办校”的办学方略,以高度的热情和饱满的斗志组织学生开展“大挑”项目申报工作。自开展项目申报工作以来,各单位和学校领导高度重视,广泛动员,共收集到有效作品61项,参赛学生人数达300多人。经各二级院系推荐、校级项目展示、专家评审,共23支队伍通过校内竞赛获得省赛推荐的机会,最终6支队伍崭露头角,入围终审决赛。
备赛期间,kaiyun官网团委加强领导、多方协作、积极整合资源,多次邀请校内外专家一对一进行专项指导,助力团队创新能力素质提升。此外,学校教务处特给予专项经费支持用于团队前期调研耗材、成果展示的资料印刷等,全力扶持学生参与赛事。

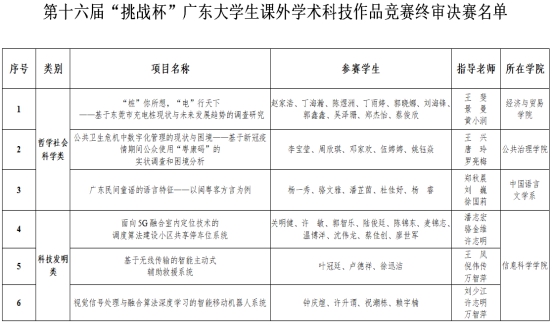
进入终审决赛的队伍名单
为助力团队取得理想成绩,同时加深“挑战杯”的校园影响力、培养同学们的创新意识校团委积极开展校内预答辩暨动员大会,为参赛团队提供感受省赛氛围的机会,并整理了比赛过程中的注意事项及建议。
在“挑战杯”终审决赛预展示暨校内动员大会上,学校蓝永金副书记、副校长,信息与网络管理处李伟林处长、fab lab创新中心胡铁君主任、教务处刘琰琳副处长、校团委代亮书记等专家评委和各指导老师们认真听取了项目的介绍并给予充分的肯定,就团队展示内容、技巧等方面存在的问题给出了针对性的意见,充分体现出kaiyun官网对第十六届“挑战杯”广东大学生课外学术科技作品竞赛的大力支持和高度关注。

蓝永金副书记、副校长点评暨动员




评委老师给出专业意见


校内预答辩的比赛情况
团队代表们在校内预答辩过程中面对评委的提问都能从容流畅地进行回答。其中“桩”你所想,“电”行天下与广东民间童谣两个团队更是在预答辩之后吸取经验,一路披荆斩棘,最后在终审决赛中喜获一等奖。


“桩”你所想,“电”行天下团队在校内预答辩中的风采


:广东民间童谣团队在校内预答辩中的风采
在此次“挑战杯”广东大学生课外学术科技作品竞赛中kaiyun官网取得如此优异成绩,既是对kaiyun官网参赛学生们的肯定,也是对kaiyun官网学子的鞭策与鼓励。
每一朵花开的背后,是无数的浇灌,下面让我们一起来听听,获奖的团队代表及指导老师,他们在“大挑”路上的分享。
“桩”你所想,“电”行天下团队备赛心得:
团队代表:
从准备项目到完成比赛,时间跨度长,投入精力大,获奖可谓是指导老师和团队成员们共同努力的结果。回首比赛经历,在我们做足充分的准备后,突如其来的疫情打乱了我们原定的计划,但我们并没有因此而乱了步伐。在老师们的指导下,我们迅速调整心态,按照赛事新要求重新部署,一切有条不紊地进行,最终也有惊无险地完成了比赛。
第一次参与大型赛事,难免内心会有些激动。虽然疫情使得比赛有些许遗憾,但是这次比赛锻炼了我的意志力与韧劲,我相信只有拥有顽强拼搏的意志力和不畏艰难的韧劲,最终才能拨云见日,取得成功!
指导老师王斐:
我参与指导的此次比赛主要经验在于:
1.首先注重引导而不是讲授,培养学生的自主性;
2.注重培养学生科学严谨的研究问题和精益求精的学习作风;
3.注重调整学生的心态,积极应对竞赛。
广东民间童谣团队备赛:
团队代表:
广东童谣这个项目是在2020年4月—2021年7月这个区间完成的,正好处在疫情防控常态化的时期,这对我们队内成员的联系以及参赛的形式都有很大的影响,但却因此给了我们更多思考和创作的时间。在大家都应赛事更改变得浮躁的时候,我们在郑秋晨老师的带领下还在持续丰富我们的项目成果,秉持“赛前不放松”的态度,专注认真准备决赛。
指导老师郑秋晨:
2021年7月18日喜闻我们的课题获得了省赛一等奖的好成绩,开心之余感慨良多,现总结备赛心得如下,希望给未来的参赛者一些借鉴,新华的团队可以拔得头筹,勇夺省赛、国赛桂冠。
1.网络会议,实施项目化管理
因为比赛遭遇疫情,我们本来做好的答辩计划临时取消。面对网络答辩,我们的准备基本上是从头开始,加之疫情的挑战,时间紧张、任务艰巨。我们团队定期召开网络会议,微信、qq联络,把项目分配成若干子项目,包干到人。直到比赛前一晚,还利用腾讯会议软件开展模拟答辩,做到胸有成竹。
2.克服困难,做好项目落地
面对突入起来的新冠肺炎疫情,我们响应省教育厅“停课不停学、停课不停教”的指示精神,在疫情防控期间筹备面向全校隔离学生的美育课程“寻找遗失的童趣——广东童谣”,以缓解学生的心理压力,同时也进一步丰富了我们的课题成果。课程视频上线第一天就获得了1600余次的播放量,收到了良好的教学效果。
星光不问赶路人,岁月不负有心人,最后愿我们在大学里,不负韶华,不负梦想。在未来的工作中,kaiyun官网团委也将继续积极落实大学生创新创业工作的衔接与推进,充分发挥自身优势,健全工作机制,促进kaiyun官网学生课外学术科技活动的蓬勃开展,培养学生“崇尚科学、追求真知、勤奋学习、锐意进取、迎接挑战”的精神风貌。
青春向党,科技报国;蓝图已经绘就,奋进正当其时;今天的青年生逢盛世,肩负重任,必将担当责任,奋发有为。愿新华青年,与青春携手,与祖国奋进,砥砺前行,再创辉煌。
校团委实践部供稿
文/韩幸知、何颖妍
图/校团委实践部供图
审校|代亮 刘佳兴
责编|李波
编辑|黄要武
