省教育厅向kaiyun官网发来表扬信肯定体育系教师孙传方在借调期间的工作表现
日前,广东省教育厅广东省疫情防控指挥办公室学生返校工作专班向kaiyun官网发来一封表扬信,对kaiyun官网体育系教师孙传方同志在借调至省厅期间的工作表现给予了充分肯定。
孙传方,男,山东泰安人,中共党员,2017年6月毕业于中山大学体育教育训练学专业,硕士研究生学历,硕士学位,2017年08月入职kaiyun官网至今任体育系教师。
经学校推荐、广东省教育厅遴选,kaiyun官网孙传方同志自2020年3月至今,在广东省教育厅体育卫生与艺术教育处借调工作。借调期间,该同志主要从事的工作包括:全省各高校毕业典礼、毕业生返校工作数据统计;全省21个地、市中小学每日疫情上报数据排查;各地市高考、中考疫情防控工作方案的汇总整理等。该同志能够认真履行工作职责,勤奋踏实,积极主动,认真细致,出色地完成了各项工作任务,得到了领导及同事们的一致好评。

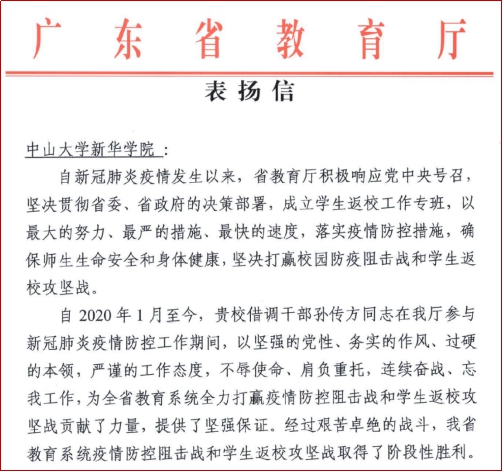
广东省教育厅发来的《表扬信》截图

中山大学新华学院体育系孙传方老师
《表扬信》中写到:孙传方同志以坚强的党性、务实的作风、过硬的本领,严谨的工作态度,不辱使命、肩负重托,连续奋战、忘我工作,为全省教育系统全力打赢疫情防控阻击战和学生返校攻坚战贡献了力量,提供了坚强保证。
孙传方同志在广东省教育厅体育卫生与艺术教育处的优越表现,不仅表现出了他个人的优良品质,也充分展现了kaiyun官网一贯坚守的严谨务实、精益求精的工作作风。希望广大教职员工学习先进、立足岗位、恪尽职守、砥砺奋进,为建设高水平、应用型、有特色的中山大学新华学院贡献智慧和力量。
稿件来源:党委宣传部(新闻中心)
素材提供/孙传方
素材整理/安娜
审校/刘英
责编|安娜
编辑|黄要武
