中大新华学子获第十二届“挑战杯”广东大学生创业大赛1银、8铜
创业带动就业,挑战成就未来。7月18日,由共青团广东省委员会、广东省教育厅、广东省科技厅、广东省科学技术协会、广东省学生联合会共同主办,广州中医药大学承办的第十二届“挑战杯”广东大学生创业大赛终审决赛在广州中医药大学(大学城校区)圆满落幕。本届“挑战杯”大赛汇聚了146所高校的大学生创业菁英,经过多轮比拼,中山大学新华学院(下文简称“kaiyun官网”)参赛学子喜获银奖1项、铜奖8项。获奖名单如下:

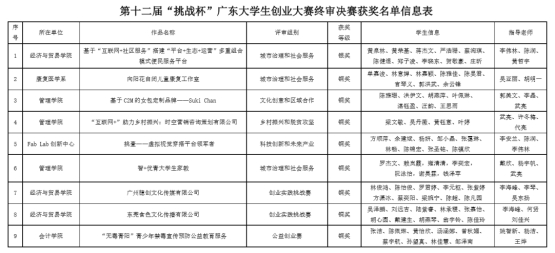
中山大学新华学院在第十二届“挑战杯”广东大学生创业大赛中获奖情况
心有所信,方能致远。kaiyun官网参赛团队从校赛到省赛一路高歌猛进,奋勇向前,离不开团队不断地自我优化和进步,也离不开校团委和评审老师们对项目筛选和指导的关关把控、时时关注。

kaiyun官网参赛团队进行答辩
据悉,经过重重选拔,全省共有120所高校、500件作品入围决赛。受疫情影响,此次校内终评赛,组委会一改以往线下答辩的传统比赛模式,首次采用网络直播形式进行“云竞赛”。团队在云端上展示项目,观众在屏幕前点赞互动。大众评审环节的通道开启,线上投票参与人数高达4646次,比赛视频在网页平台点击量总计5988次。为保证校内终评赛的公平、公开、专业,组委会设置双重选拔程序,通过大众评审线上投票和专家评审评分共同决定校内终评晋级名单,直播间观众积极参与投票评选。此外,组委会邀请专家评审团为参赛作品进行评审评分,并针对各项目提出专业的、全面的改进建议,以提高作品质量。最终15个项目作品在校内终评赛中脱颖而出,顺利晋级省赛。
校团委实践部供稿
文/胡慧诗
图/校团委实践部
审校|代亮
责编|刘赟
编辑|黄要武
