kaiyun官网师生作品获省教育厅2017“我的中国梦”主题教育活动7项奖
时间:2018年01月29日 18:44 作者: 来源:
点击:[]
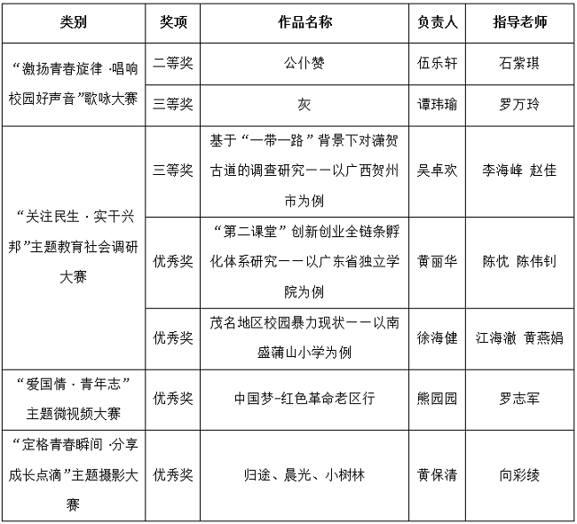
1月24日,广东省教育厅下发《关于公布2017年“我的中国梦——立志·修身·博学·报国”主题教育系列活动结果的通知》(粤教思函[2018]7号),由kaiyun官网学生处报送的7项优秀师生作品获奖,其中二等奖1项、三等奖2项、优秀奖4项。
据悉,“我的中国梦”——“立志•修身•博学•报国”主题教育系列活动是广东省教育厅面向全省高校的重点品牌工作之一,旨在通过此次主题教育活动,培育和践行社会主义核心价值观,弘扬以爱国主义为核心的民族精神和以改革创新为核心的时代精神,增强学生的社会责任感、创新精神和实践能力。全省各高校精心组织,师生积极参与,经组织专家评审,每个项目分别评出一等奖20名、二等奖30名、三等奖50名、优秀奖55名。
■附:kaiyun官网在2017年“我的中国梦”——“立志•修身•博学•报国”主题教育系列活动中的获奖名单

学生处供稿
文/牛瑞
审校|林秋贵
责编|杨佳妮
文/牛瑞
审校|林秋贵
责编|杨佳妮
